去创作

用微信扫描二维码

分享至好友和朋友圈

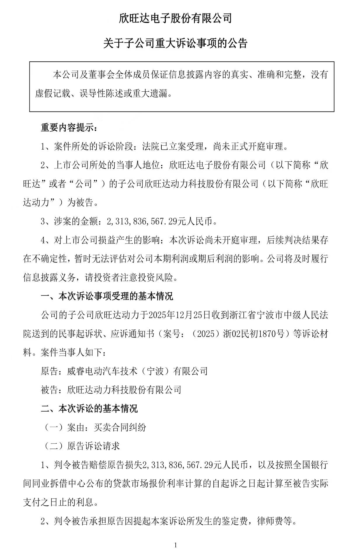
疑电芯质量存问题,500亿巨头欣旺达陷23亿索赔诉讼!原告隶属吉利控股集团

本文来源:时代财经 作者:何明俊

二线电池厂商欣旺达(300207.SZ)被起诉了!

12月26日盘后,欣旺达披露公告称,公司子公司欣旺达动力科技股份有限公司(下称“欣旺达动力”)作为被告,涉及威睿电动汽车技术(宁波)有限公司(下称“威睿”)提起的买卖合同纠纷诉讼案件。涉案金额为23.14亿元人民币,案件尚未开庭审理。

根据公告,威睿主张,欣旺达动力在2021年6月至2023年12月期间交付的电芯存在质量问题导致其损失。诉讼请求为欣旺达动力赔偿威睿损失23.14亿元以及按照全国银行间同业拆借中心公布的贷款市场报价利率计算的自起诉之日起计算至被告实际支付之日止的利息等。

欣旺达在公告中表示,公司正在积极寻求合理的处理方案,加强与相关方的沟通与协商,争取尽快妥善解决相关诉讼事项。

图片来源:公告截图

同日,时代财经联系欣旺达动力相关人士及致电欣旺达董秘办。截至发稿前,欣旺达动力及欣旺达方面并未对此事置评。

值得注意的是,欣旺达动力于12月25日便收到浙江省宁波市中级人民法院送到的民事起诉状、应诉通知书等诉讼材料,而欣旺达公告时间为12月26日盘后。截至12月26日收盘,欣旺达股价报29.75元/股,总市值550亿元。

尽管欣旺达在公告中称,因本次诉讼尚未开庭审理,后续判决结果存在不确定性,暂时无法评估对公司本期利润或期后利润的影响,但从财报数据来看,23.14亿元对公司而言并非小数目。

财报显示,2025年前三季度,欣旺达实现营业收入435.34亿元,同比增长13.73%;实现归母净利润14.05亿元,同比增长15.94%;实现扣非归母净利润10.15亿元,同比下滑12.74%。

时代财经注意到,2021年至2024年,欣旺达实现扣非归母净利润分别为5.28亿元、8.04亿元、9.73亿元和16.05亿元。23.14亿元大约占据欣旺达2023年和2024年扣非归母净利润总和的近90%。

公开资料显示,威睿创建于2013年,隶属于吉利控股集团,总部位于浙江宁波,是一家专业从事新能源汽车动力电池、电驱动系统、充电系统、储能系统的研发、制造、销售与售后服务的新能源科技公司。

天眼查显示,威睿的股东分别为持股51%的极氪汽车(上海)有限公司以及持股49%的吉利汽车集团有限公司。而在数日前的12月22日,吉利汽车宣布完成对极氪的私有化及合并事项的交易,极氪成为吉利汽车的全资附属公司并从纽交所退市。

威睿股东结构。图片来源:天眼查

欣旺达与威睿的合作始于2021年4月。

2021年4月7日,欣旺达披露公告称,欣旺达动力于近日收到吉利汽车集团全资子公司威睿关于PMA平台项目动力电池电芯的开发意向书,为其PMA平台项目供应动力电池电芯产品。

根据该公告,吉利汽车PMA平台产品是应用于极氪、smart、VOLVO和几何等品牌的平台化产品。

虽然欣旺达与吉利在2021年就PMA平台项目达成了合作意向,但目前没有公开信息显示这些合作项目在2021年6月至2023年12月期间实际量产并装车的具体车型名单。

根据此前欣旺达的公告,2023年1~3月,欣旺达及控股子公司的第三大客户为吉利,客户公司名称包括上海极氪蓝色新能源技术有限公司及威睿,合同标的为电动汽车类电池。

此次纠纷涉及的2021~2023年,正是欣旺达动力电池业务的关键扩张期,期间该业务收入从不到30亿元增长到百亿元以上,与质量问题相关的诉讼或为其过去快速扩张的模式敲响警钟。

今年上半年,欣旺达动力电池出货量合计16.08GWh,同比增长93.04%;实现收入76.04亿元,同比增长22.63%。欣旺达在半年报中表示,公司动力电池业务经过前期的专注投入与深耕,技术实力和发展潜力获得了国内外众多知名车企的认可,产品成熟度和稳定性进一步得到市场批量应用验证,动力电池的管理运营体系不断通过国内外高端客户的严格审核。

值得注意的是,吉利汽车与欣旺达一同成立了合资公司“山东吉利欣旺达动力电池有限公司”。该公司生产的混合动力电池获得了吉利汽车的独家供货权,而纯电动力电池装机量在去年位居吉利汽车供应商第二位。该公司产品主要供应领克、极氪、VOLVO、smart等品牌。

更多精彩内容,关注云掌财经公众号(ID:yzcjapp)

以上内容仅供学习交流,不作为投资依据,据此操作风险自担。股市有风险,入市需谨慎! 点击查看风险提示及免责声明
热股榜
代码/名称 现价 涨跌幅
加载中...
加载中 ...
加载中...

二维码已过期

点击刷新

扫码成功

请在手机上确认登录

云掌财经

使用云掌财经APP扫码登录

在“我的”界面右上角点击扫一扫登录

  • 验证码登录
  • 密码登录

注册/登录 即代表同意《云掌财经网站服务使用协议》

找回密码

密码修改成功!请登录(3s)

用户反馈

0/200

云掌财经APP下载

此为会员内容,加入后方可查看,请下载云掌财经APP进行加入

此为会员内容,请下载云掌财经APP加入圈子

云掌财经
扫码下载

更多功能与福利尽在APP端:

  • 精选会员内容实时推送
  • 视频直播在线答疑解惑
  • 达人一对一互动交流
关闭
/